像素三国单机版
免费下载

像素三国单机版

像素游戏大全

  • 平   台:安卓
  • 分   类:策略塔防
  • 大   小:
  • 评   分:
  • 语   言:简体中文
  • 发   布:安卓狗
  • 浏   览:124次
  • 更   新:2026-04-16 01:16:36

手机扫码免费下载

纠错留言

#像素三国单机版介绍

像素三国单机版是一款像素+三国元素的休闲回合制策略游戏。玩家可以选择自己的三国武将、任意组合千种部件、自由搭配百种技能、布阵强力阵法,打造最强神兵与敌人回合战斗。

有意思的是,游戏除了每日任务,还有许多副本宝藏活动等你来刷,副本里的奖励可比日常的要惊喜的多,钻石、金币等各种资源应有尽有。快来体验自由度满满的游戏乐趣吧!

像素三国攻略

1、武将

目前开放了10位武将,加上主角自己一共是11个,除了吕布只能在通天塔内获得,其他都可以在宝箱中获取。每个武将都有各自的特色,会自带5个初始的技能。

属性:界面一目了然,是武将的基础数据,这里的伤害是物理伤害,法伤是魔法伤害,法防是魔法防御,防御是物理防御,速度是回合对战中先后手顺序,自然是越高的越快了。

资质:武将的资质都各不相同,不同的初始资质表示武将的位置有区别。

技能:根据能不能释放分为主动技能和被动技能,武将初始都带有5个技能。

主动技能有输出的,也有挂buff、回血的,其中输出类的技能类型分为物理技能和法术技能。

被动技能也是五花八门,部分技能有普通和高级的区分,除了武将固定的一些被动,在升星后会解锁剩下5个被动技能槽,注意是被动。

被动技能和特殊属性介绍

暴击分为物理暴击和法术暴击,物理技能可以触发物理暴击,法术技能触发法术暴击。

进击:物理技能触发,触发后会进行一次普通攻击。

连击:普通攻击后再次执行一次普通攻击,可以套娃。物理系最爱。

法连:使用法术技能后再一次释放该法术技能。

格挡率:抵消一次普攻伤害或者一段物理技能伤害(独立概率)。

法术闪避率:抵消一段法术技能伤害(独立概率)。

同一个被动技能的效果不能叠加!!!

2、布阵

没什么好说的,最多可以上五个人,主角必须上阵,我是主角!主角!!!

3、阵法

一种增加属性的东西。初看很懵逼,再看更懵逼。

先看左上角的阵图切换,目前有五种阵图,具体效果各不相同,游戏内都有说明。

像素三国单机版

右边一个5X5的方格就是阵图本图了,看起来很懵逼,别急,我们点进左下的宝石购买,可以消费了[嗒啦啦4_好耶]

宝石可以通过宝石碎片和钻石进行购买,宝石有四种颜色(色盲也能分辨出来)。宝石碎片如何获得?欢迎加群881490232领取属于你的兑换码!

宝石分5个等级,别慌,先把兑换码用完,把赠送的宝石碎片花完(这里逼死强迫症患者),然后我们点进合成界面,你会发现,这不俄罗斯方块嘛,一级宝石,话不多说,直接开始合成,可以发现一级宝石由5个色块构成,合成后的二级宝石由4个色块构成,那么最高级的五级宝石是几个色块呢?

一直合成到不能合成后,我们可以进行镶嵌了,拖动进阵图就完成了,是不是很简单?色块的数量对应了阵图基础属性的加成。

第五个属性的数量,指的是阵图里宝石的数量,自然塞满25个五级宝石可以获得最大收益了。

第六个属性的满,指的是阵图是否被色块填满,如果填满了就会获得加成。

像素三国单机版

阵法特殊属性

宝石购买有个小技巧,不要直接买五级宝石,而是去买四级宝石先填满阵图,后面再去合成五级宝石。萌新刚开局一定先填满阵图,这个阵图给的属性是很高的。

4、法宝

法宝的解锁和碎片也是通过箱子获取的。佩戴法宝后可以获得对应法宝带来的属性,个人钟爱加连击和暴击的法宝。

像素三国单机版

法宝的总加成,最新的更新已经实装了,让你更肉输出更高

5、装备

万恶之源,靠近就会不幸。

装备的强化是随意的,强化消耗金币,强化等级不超过人物等级(主页面左上角那个)。装备的强化可以随意撤回,所以强化是随意的(复读)。

像素三国单机版

洗练:吃钻石大户,可以提升装备的属性,为装备带来特殊属性和技能,最高品质为逆天。

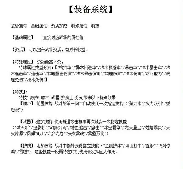
其中武器、腰带、护腕可以洗出特技,具体可以参考图片:

像素三国单机版

我重复一下,别上头,没有洗练的装备依然可以愉悦的过图,沉迷于洗练只会让你一贫如洗!

洗练最好在完全熟悉游戏后进行!!!

6、将魂

过完新手引导的你还记得它的位置吗?

像素三国单机版

将魂

将魂使用海量金币进行升级,可以提供高额的属性加成,每十级将魂提供的属性会增加一大截,对应的金币消耗也会增加一大截。

目前上限为300级。

7、副本

每日副本有金币副本和钻石副本,内容都是在15个回合内打一个木桩,每日可以挑战4次,可以扫荡。

金币副本每次最高1000W金币,钻石副本每次最高3000钻石。

物理系在每日副本里很舒服,我个人用带撕裂被动的主角,黄忠,吕布,鲍三娘,赵云,轻松拿捏最高奖励

通天塔:俗称爬塔,吕布唯一指定获取地点。

一周目有20层,10周目前每层奖励2000钻石(我们要发财啦!)10周目后每层奖励3000钻石

每战胜一层可以增加1%的放置奖励,尽量先100%,再200%,增加钻石产出。

放置奖励最高攒480分钟,现在金币奖励提升,经验奖励巨幅提升

8、活动中心

每日活跃奖励。

游戏在熟悉后可以提升的飞快,因为物资大多都来源于宝箱,而宝箱大多通过闯关获得,现在又可以跳关,所以资源获取真的很快很快。

所以不用羡慕老玩家的进度,随随便便都能超他。

游戏特色

1、画面虽然采用了像素风格,但是设计精致,给人一种有趣和独特的感觉。

2、玩法自由度较高,可以根据自己的喜好和策略进行游戏,增加了游戏的可玩性。

3、提供了丰富的玩法模式,包括战役、竞技场和boss战等,可以满足不同类型玩家的需求。

4、金额设计较为合理,玩家可以通过游戏内任务和活动获取资源,而不需要花费过多的真实货币。

更新日志

v1.82版本

1.新增批量领取宝箱积分

2.优化新手引导界面

3.修复挖矿相关bug

#像素三国单机版截图