三国群英传鸿鹄霸业九游客户端
免费下载

三国群英传鸿鹄霸业九游客户端

九游手机网游大全

  • 平   台:安卓
  • 分   类:策略塔防
  • 大   小:
  • 评   分:
  • 语   言:简体中文
  • 发   布:安卓狗
  • 浏   览:134次
  • 更   新:2026-04-11 09:45:31

手机扫码免费下载

纠错留言

#三国群英传鸿鹄霸业九游客户端介绍

三国群英传鸿鹄霸业是一款非常好玩的三国题材双沙盘策略类SLG游戏,它以精美的立绘和丰富的玩法吸引了无数玩家。游戏的独特之处在于其双沙盘玩法,其中的内城系统让玩家可以根据自己的喜好和偏好来发展城市,打造属于自己的独特城池。玩家可以在游戏中招募三国历史上的名将,运筹帷幄,号令万军。玩家需要根据不同的战局和对手,运用策略安排和使用这些名将,以取得战斗的胜利。游戏还提供了多种多样的玩法,如城市攻占、联盟战、国战、比武大会和领地征伐等。这些玩法不仅丰富了游戏的体验,还让玩家在策略和战术上有了更多的选择。感兴趣的小伙伴快来下载体验吧~

这里给大家带来的是三国群英传鸿鹄霸业九游客户端,此版本支持玩家使用九游账号登录,登录还能领福利,有兴趣的小伙伴可以下载体验哦!

三国群英传鸿鹄霸业兑换码

1、SGQYZ

2、SQ888

3、SQ666

4、VIP888

5、VIP777

6、VIP666

兑换方式:进入游戏后点击自己的头像

三国群英传鸿鹄霸业九游客户端

然后在弹出的界面选择兑换码

三国群英传鸿鹄霸业九游客户端

兑换完后就可以在邮件领取了。

三国群英传鸿鹄霸业九游客户端

游戏特色

--双沙盘玩法,我的世界我做主

游戏首创双沙盘玩法,玩家除了在大世界中与其他玩家斗智斗勇,也可以选择在自己专属内城中经营发育,和名士良将互动交流,三国有更多可能;

--真实战场,百万格沙盘自由驰骋

高品质的真实战场,让你体验原汁原味的冷兵器战场魅力,临阵斗将,斩将夺旗,尽显英雄本色。百万沙盘,方寸之间,奇诡谋士尽情施展;

--特色兵种,还原三国群英传经典玩法

南蛮藤甲兵,幽州白马义从,陷阵营,虎豹骑;游戏里面玩家可以从普通士卒开始培养,最终打造出三国历史上赫赫有名的特殊兵种,逐鹿天下;

--自由交易,逆袭大佬指日可待

不氪金该怎么玩?且看我收集资源,寻访名匠,打造神兵利器;方天画戟,青龙偃月刀,丈八蛇矛;自由交易,价高者得,轻松赚钱不用愁!

三国群英传鸿鹄霸业阵容推荐

1、周瑜核心

三国群英传鸿鹄霸业九游客户端

2、桃园三结义

三国群英传鸿鹄霸业九游客户端

3、蜀骑兵

三国群英传鸿鹄霸业九游客户端

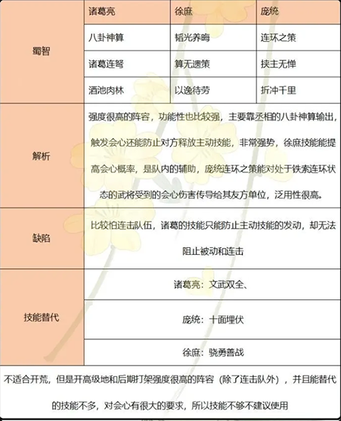
4、蜀智

三国群英传鸿鹄霸业九游客户端

5、三仙

三国群英传鸿鹄霸业九游客户端

三国群英传鸿鹄霸业萌新战功攻略

大家好,本期将为大家带来“战功作用解析,进战功消耗指南的介绍。

1、战功介绍

a.获取途径:通过与主公部队战斗获得

三国群英传鸿鹄霸业九游客户端

积极参加城市攻打,首占会根据排名进行战功奖励

三国群英传鸿鹄霸业九游客户端

b.增加战功获取:

山河志建筑科技城市,建造太史院,每座提升与其他玩家交战的经验获取效率5%和战功获取效率3%。

三国群英传鸿鹄霸业九游客户端

赛季达到6阶段以后,每日可获取一定数量的战斗补贴补贴内容包括:双倍经验、双倍战功、50%战损返还,每日补贴上限会随着赛季阶段的推进而增加。

三国群英传鸿鹄霸业九游客户端

c.作用:可以进入游商,战功兑换资源,铜币,兵法残卷,武技点登系统随机刷新的道具,也可以建造山河志特殊建筑例如:“军旗”,“兵器作坊”等等建筑。

2、如何消耗战功

a.点击“内政”进入内征界面

三国群英传鸿鹄霸业九游客户端

三国群英传鸿鹄霸业九游客户端

b.点击“交易”进入交易界面

三国群英传鸿鹄霸业九游客户端

c.在“游商”里面点击战功兑换

三国群英传鸿鹄霸业九游客户端

游戏亮点

1、游戏以三国时期为背景,还原了三国时期的历史风貌和人物形象,让玩家在游戏中感受到三国文化的魅力。

2、游戏中的策略对抗玩法多样,需要玩家具备较高的策略和战术水平。玩家需要根据实际情况进行选择和搭配武将、调整兵种和排兵布阵等方式,以最大程度地发挥战斗力。

3、游戏采用写实风格的设计,画面精美细腻,音效逼真震撼。同时,游戏中的战斗系统和经济系统等也十分真实,让玩家在游戏中感受到战争的真实。

更新日志

v1.2.3版本

修复内容:

1、修复不在大营的武将,也可以更换武具的问题

2、修复城市征兵,小概率出现征兵异常的问题

3、修复首占9级地活动发奖异常的问题,出现问题的玩家后续会安排补发

#三国群英传鸿鹄霸业九游客户端截图