免费下载
大小:10.15M
下载:377次
手机扫码免费下载
纠错留言#零之战线vivo版介绍
零之战线这款超级好玩有趣的二次元女神养成放置手游相信大家都有看过该游戏的宣传了吧,这款游戏采用了全新的3D游戏引擎打造,并且汇聚了超多二次元女神角色,每一个角色都是画师的精心制作,带给玩家一种视觉上的享受。在这款游戏中,玩家需要做的就是作为一个优秀的未来战士,指挥这些有着强大战斗力的女神和威胁这个世界的机械怪兽战斗,重新夺回世界的所有权。这款游戏的玩法也十分多,玩家可以自由养成各种角色,只要是你喜欢的你都可以在游戏中获得,而且还有各种职业可以选择,培养。玩家能够根据不同的职业进行搭配组队,可能会产生意想不到的战力加成哦。并且这款游戏和其他的手游一样的地方就是拥有大量的原创剧情副本,在这里你可以了解的这个游戏的灾难从何而来,通过一个个副本获得大量的武器和经验来提升自己。
本站为大家提供的是零之战线vivo版,这是游戏官方专为vivo手机用户而推出的一个渠道服版本,能完美支持vivo手机账号一键登录,还有超多免费的福利礼包等你来领取,所以大家还在等什么,喜欢二次元养成手游的小伙伴可以来本站下载这款游戏试试吧,超多玩法等你来,快来下载体验一下吧。
身负知名军武之名的少女集结完毕,静候指挥官指令。
2、策略搭配,多元养成
五大阵营,五种职业,自由搭配,上百位性格迥异的少女将完全听从您的指挥,通过装备、改造、觉醒、科技等多维度提升战队实力。
3、休闲放置,养肝护肝
自动战斗,解放双手,挂机即可获得资源收益,养肝护肝从现在做起。
精英招募需要精英招募卡,目前游戏内很多玩法都会产出【精英招募卡】,例如每日任务,游戏关卡通关等,也可以通过【基地】补给商店使用晶钻进行购买。
获取了战姬后,我们肯定要让战姬小姐姐们变得强大起来。
战姬基础养成:
分为【升级】和【装备】两个模块。升级可以获得十分可观的属性提升,建议指挥官大人前期多进行战姬升级提高作战效率,当然指挥官大人不必担心这时候升级消耗的资源和材料,因为我们有特殊的重置功能!在这之后也不要忘记给她们穿上强力的装备哦~
另外,战姬们的皮肤也是游戏不可缺少的一环!目前战姬的皮肤可在【商城】-【换装商店】进行皮肤购买,购买完成后在【战姬】-【时装】中点击换装,就可以给战姬换上新衣服啦~购买皮肤所需的皮肤券可以通过购买礼包或完成每日任务获得,所以指挥官也不要忘了完成每日任务。
小野猫的阵营为自由,自由克制极寒,东方克制自由。
职业是奇袭。奇袭职业介绍:后排输出,生存力较低,技能多为单体高爆发。
喜欢的地点:体育馆、近郊、室内游泳馆
喜欢的东西:瞄准镜、游戏机
讨厌的东西:刀、宠物

小野猫的技能
炸毛全攻击:小野猫生气了!小野猫火力全开,对随机3名敌人造成118%攻击伤害,并有20%概率使目标眩晕3回合。(眩晕:不能使用普通攻击以及释放主动技能)
中途岛的愤怒:曾经的挫败刺激到小野猫的好胜之心,破甲增加32%,火力增加15%。
直觉驱动:小野猫依靠灵敏的直觉袭击敌方,普通攻击变成攻击敌方耐久最少的目标,造成130%攻击伤害,并减少目标10%装甲。
顽强野猫:小野猫即使处于险境也有办法让自己生存下来,当自身耐久低于40%,提升自己破甲20%,并回复自己100%火力等量耐久3回合(只触发1次)。(※技能以游戏内实际描述为准)
小野猫是具有高破甲且附带眩晕的奇袭战姬,有一定控制能力,推荐提升火力以及耐久
挂载推荐:扩大口径II或者厚重装甲II
阵容推荐:

4自由2东方的阵容激活光环属性:
火力+20%,耐久+20%,减伤+10%
二、SU-85
SU-85的阵营为极寒,极寒克制东方,自由克制极寒。
职业是进攻。进攻职业介绍:后排输出,技能多为群体爆发,耐久较低。
喜欢的地点:电影院、商业街、体育馆
喜欢的东西:爱心便当、招财猫
讨厌的东西:雪糕、小飞机

再让我们来看一下SU-85的技能
毁灭射击:SU-85发射出破坏力强大的炮弹,对随机3名敌人造成115%攻击伤害,并造成3回合的60%流血伤害。
特殊觉醒:SU-85经过特殊改造后,火力增加15%,耐久增加10%,免控率增加20%。
死亡奉献:SU-85在死亡时会再发射一次炮弹,对后排敌人造成4回合的105%流血伤害。
迷惑雪球:SU-85击打出伪装成雪球的炮弹,普通攻击有60%概率对目标造成2回合的45%流血伤害
(※技能以游戏内实际描述为准)
SU-85前期作为进攻型战姬具备较强的输出能力
挂载推荐:扩大口径II
阵容推荐:
尼古拉一世、SU-85、米格、苏-34、凤、和平方舟

4极寒2东方的阵容激活光环属性:
火力+20%,耐久+20%,减伤+10%
三、九江
御三家之一,中二晚期患者九江
九江的阵营为东方,东方克制自由,极寒克制东方。
职业是机动。机动职业介绍:根据技能特性决定站位,多为控制及群体输出。
喜欢的地点:电影院、二次元圣地、图书馆
喜欢的东西:手办、镜子
讨厌的东西:面具、工具箱

再让我们来看一下九江的技能
蝴蝶雷:九江释放伪装的蝴蝶雷,对随机2名敌人造成136%攻击伤害,并增加自身10%火力3回合。
燃气轮动力:九江装甲上的燃气轮经过改造,性能大大提升,格挡增加25%,移速增加30,耐久增加10%。
战场续航:九江的装甲可将对部分敌人的攻击缓冲转化为自身能量,每次格挡回复自身100%火力的等量耐久。
迷惑打击:九江依靠自身移速优势扰乱敌人,普通攻击变为攻击随机1名敌人,造成110%攻击伤害,同时减少目标10%精准2回合。
九江具备高额格挡概率,同时有一定的回血能力,能打能抗,推荐提升其耐久
挂载推荐:防护层·紫/防护层II
阵容推荐:
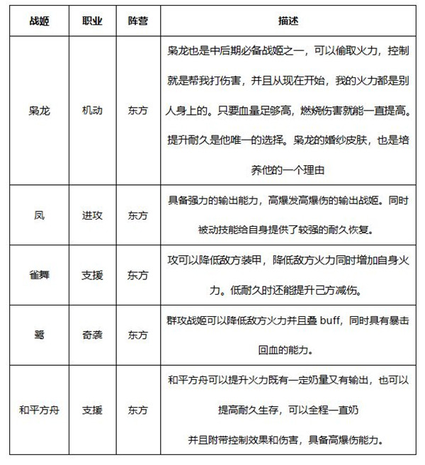
九江、枭龙、凤、雀舞、鹭、和平方舟

全东方的阵营激活光环属性:
火力+25%,耐久+25%,免控+15%

职业是进攻。进攻职业介绍:后排输出,技能多为群体爆发,耐久较低。
喜欢的地点:电影院、商业街、体育馆
喜欢的东西:爱心便当、招财猫
讨厌的东西:雪糕、小飞机
再让我们来看一下SU-85的技能
毁灭射击:SU-85发射出破坏力强大的炮弹,对随机3名敌人造成115%攻击伤害,并造成3回合的60%流血伤害。
特殊觉醒:SU-85经过特殊改造后,火力增加15%,耐久增加10%,免控率增加20%。
死亡奉献:SU-85在死亡时会再发射一次炮弹,对后排敌人造成4回合的105%流血伤害。
迷惑雪球:SU-85击打出伪装成雪球的炮弹,普通攻击有60%概率对目标造成2回合的45%流血伤害
SU-85前期作为进攻型战姬具备较强的输出能力
挂载推荐:扩大口径II
阵容推荐:
尼古拉一世、SU-85、米格、苏-34、凤、和平方舟

4极寒2东方的阵容激活光环属性:
火力+20%,耐久+20%,减伤+10%
UR及以上的战姬才能使用回退功能,消耗能量结晶碎片或能量结晶进行回退,可返还一定比例的觉醒/限界突破等培养资源,已誓约战姬会清空好感度并返回誓约戒指。
【战姬退役】
将战姬进行退役,并获得荣誉勋章、能量栉等物品,荣誉勋章可在退役商店兑换物品。
【战姬重置】
将战姬进行重置,可将战姬等级、芯片等级重制为1级,可返还一定比例的培养资源。
1、bug修复。
本站为大家提供的是零之战线vivo版,这是游戏官方专为vivo手机用户而推出的一个渠道服版本,能完美支持vivo手机账号一键登录,还有超多免费的福利礼包等你来领取,所以大家还在等什么,喜欢二次元养成手游的小伙伴可以来本站下载这款游戏试试吧,超多玩法等你来,快来下载体验一下吧。
游戏特色
1、军武拟人,少女集结身负知名军武之名的少女集结完毕,静候指挥官指令。
2、策略搭配,多元养成
五大阵营,五种职业,自由搭配,上百位性格迥异的少女将完全听从您的指挥,通过装备、改造、觉醒、科技等多维度提升战队实力。
3、休闲放置,养肝护肝
自动战斗,解放双手,挂机即可获得资源收益,养肝护肝从现在做起。
零之战线vivo版战姬获取方法
目前,我们可通过【招募】、【定向搜索】、【战姬碎片合成】等方法来获取战姬,当然前期指挥官们肯定是【招募】最为方便~精英招募需要精英招募卡,目前游戏内很多玩法都会产出【精英招募卡】,例如每日任务,游戏关卡通关等,也可以通过【基地】补给商店使用晶钻进行购买。
获取了战姬后,我们肯定要让战姬小姐姐们变得强大起来。
战姬基础养成:
分为【升级】和【装备】两个模块。升级可以获得十分可观的属性提升,建议指挥官大人前期多进行战姬升级提高作战效率,当然指挥官大人不必担心这时候升级消耗的资源和材料,因为我们有特殊的重置功能!在这之后也不要忘记给她们穿上强力的装备哦~
另外,战姬们的皮肤也是游戏不可缺少的一环!目前战姬的皮肤可在【商城】-【换装商店】进行皮肤购买,购买完成后在【战姬】-【时装】中点击换装,就可以给战姬换上新衣服啦~购买皮肤所需的皮肤券可以通过购买礼包或完成每日任务获得,所以指挥官也不要忘了完成每日任务。
零之战线御三家之一阵容推荐
一、小野猫小野猫的阵营为自由,自由克制极寒,东方克制自由。
职业是奇袭。奇袭职业介绍:后排输出,生存力较低,技能多为单体高爆发。
喜欢的地点:体育馆、近郊、室内游泳馆
喜欢的东西:瞄准镜、游戏机
讨厌的东西:刀、宠物

小野猫的技能
炸毛全攻击:小野猫生气了!小野猫火力全开,对随机3名敌人造成118%攻击伤害,并有20%概率使目标眩晕3回合。(眩晕:不能使用普通攻击以及释放主动技能)
中途岛的愤怒:曾经的挫败刺激到小野猫的好胜之心,破甲增加32%,火力增加15%。
直觉驱动:小野猫依靠灵敏的直觉袭击敌方,普通攻击变成攻击敌方耐久最少的目标,造成130%攻击伤害,并减少目标10%装甲。
顽强野猫:小野猫即使处于险境也有办法让自己生存下来,当自身耐久低于40%,提升自己破甲20%,并回复自己100%火力等量耐久3回合(只触发1次)。(※技能以游戏内实际描述为准)
小野猫是具有高破甲且附带眩晕的奇袭战姬,有一定控制能力,推荐提升火力以及耐久
挂载推荐:扩大口径II或者厚重装甲II
阵容推荐:

4自由2东方的阵容激活光环属性:
火力+20%,耐久+20%,减伤+10%
二、SU-85
SU-85的阵营为极寒,极寒克制东方,自由克制极寒。
职业是进攻。进攻职业介绍:后排输出,技能多为群体爆发,耐久较低。
喜欢的地点:电影院、商业街、体育馆
喜欢的东西:爱心便当、招财猫
讨厌的东西:雪糕、小飞机

再让我们来看一下SU-85的技能
毁灭射击:SU-85发射出破坏力强大的炮弹,对随机3名敌人造成115%攻击伤害,并造成3回合的60%流血伤害。
特殊觉醒:SU-85经过特殊改造后,火力增加15%,耐久增加10%,免控率增加20%。
死亡奉献:SU-85在死亡时会再发射一次炮弹,对后排敌人造成4回合的105%流血伤害。
迷惑雪球:SU-85击打出伪装成雪球的炮弹,普通攻击有60%概率对目标造成2回合的45%流血伤害
(※技能以游戏内实际描述为准)
SU-85前期作为进攻型战姬具备较强的输出能力
挂载推荐:扩大口径II
阵容推荐:
尼古拉一世、SU-85、米格、苏-34、凤、和平方舟

4极寒2东方的阵容激活光环属性:
火力+20%,耐久+20%,减伤+10%
三、九江
御三家之一,中二晚期患者九江
九江的阵营为东方,东方克制自由,极寒克制东方。
职业是机动。机动职业介绍:根据技能特性决定站位,多为控制及群体输出。
喜欢的地点:电影院、二次元圣地、图书馆
喜欢的东西:手办、镜子
讨厌的东西:面具、工具箱

再让我们来看一下九江的技能
蝴蝶雷:九江释放伪装的蝴蝶雷,对随机2名敌人造成136%攻击伤害,并增加自身10%火力3回合。
燃气轮动力:九江装甲上的燃气轮经过改造,性能大大提升,格挡增加25%,移速增加30,耐久增加10%。
战场续航:九江的装甲可将对部分敌人的攻击缓冲转化为自身能量,每次格挡回复自身100%火力的等量耐久。
迷惑打击:九江依靠自身移速优势扰乱敌人,普通攻击变为攻击随机1名敌人,造成110%攻击伤害,同时减少目标10%精准2回合。
九江具备高额格挡概率,同时有一定的回血能力,能打能抗,推荐提升其耐久
挂载推荐:防护层·紫/防护层II
阵容推荐:
九江、枭龙、凤、雀舞、鹭、和平方舟

全东方的阵营激活光环属性:
火力+25%,耐久+25%,免控+15%
零之战线SU-85阵容搭配攻略
SU-85的阵营为极寒,极寒克制东方,自由克制极寒。
职业是进攻。进攻职业介绍:后排输出,技能多为群体爆发,耐久较低。
喜欢的地点:电影院、商业街、体育馆
喜欢的东西:爱心便当、招财猫
讨厌的东西:雪糕、小飞机
再让我们来看一下SU-85的技能
毁灭射击:SU-85发射出破坏力强大的炮弹,对随机3名敌人造成115%攻击伤害,并造成3回合的60%流血伤害。
特殊觉醒:SU-85经过特殊改造后,火力增加15%,耐久增加10%,免控率增加20%。
死亡奉献:SU-85在死亡时会再发射一次炮弹,对后排敌人造成4回合的105%流血伤害。
迷惑雪球:SU-85击打出伪装成雪球的炮弹,普通攻击有60%概率对目标造成2回合的45%流血伤害
SU-85前期作为进攻型战姬具备较强的输出能力
挂载推荐:扩大口径II
阵容推荐:
尼古拉一世、SU-85、米格、苏-34、凤、和平方舟

4极寒2东方的阵容激活光环属性:
火力+20%,耐久+20%,减伤+10%
战姬回退重置方法
【战姬回退】UR及以上的战姬才能使用回退功能,消耗能量结晶碎片或能量结晶进行回退,可返还一定比例的觉醒/限界突破等培养资源,已誓约战姬会清空好感度并返回誓约戒指。
【战姬退役】
将战姬进行退役,并获得荣誉勋章、能量栉等物品,荣誉勋章可在退役商店兑换物品。
【战姬重置】
将战姬进行重置,可将战姬等级、芯片等级重制为1级,可返还一定比例的培养资源。
更新日志
v1.0.0版本1、bug修复。
#零之战线vivo版截图